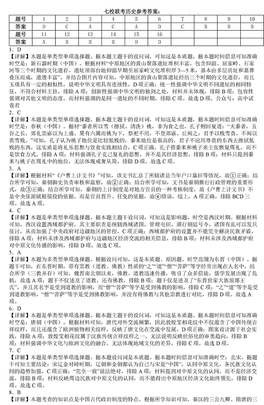
辽宁七校协作体2024-2025学年高三上学期11月期中联考历史试题质量较高,题型多样,将作为考察考生对相应考点的掌握程度,考后将及时整理试题及答案解析相关信息,以供考生学习交流!
历史试题及答案解析









导读辽宁七校协作体2024-2025学年高三上学期11月期中联考历史试题质量较高,题型多样,将作为考察考生对相应考点的掌握程度,考后将及时整理试题及答案解析相关信息,以供考生学习交流!历史试题及答案解析
辽宁七校协作体2024-2025学年高三上学期11月期中联考历史试题质量较高,题型多样,将作为考察考生对相应考点的掌握程度,考后将及时整理试题及答案解析相关信息,以供考生学习交流!
历史试题及答案解析









辽宁协作校2025届高三第二次模拟考政治试题质量较高,题型多样,将作为考察考生对相应考点的掌握程度,考后将及时整理试题及...
辽宁协作校2025届高三第二次模拟考语文试题质量较高,题型多样,将作为考察考生对相应考点的掌握程度,考后将及时整理试题及...
辽宁协作校2025届高三第二次模拟考英语试题质量较高,题型多样,将作为考察考生对相应考点的掌握程度,考后将及时整理试题及...
辽宁协作校2025届高三第二次模拟考物理试题质量较高,题型多样,将作为考察考生对相应考点的掌握程度,考后将及时整理试题及...
辽宁协作校2025届高三第二次模拟考生物试题质量较高,题型多样,将作为考察考生对相应考点的掌握程度,考后将及时整理试题及...
2025年湖北省新八校协作体高三5月联考政治试卷及参考答案