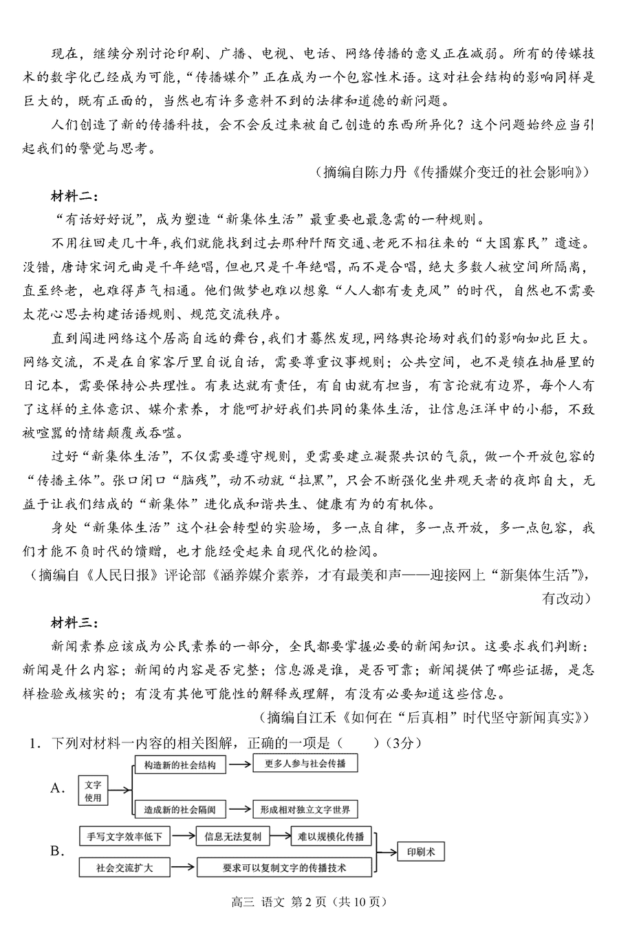
重庆西南大学附中2025届高三上11月阶段性检测语文试题质量较高,题型多样,将作为考察考生对相应考点的掌握程度,考后将及时整理试题及答案解析相关信息,以供考生学习交流!
汇总:西南大学附属中学2025届高三上学期11月阶段性检测试题及答案汇总
语文试题及答案解析














导读重庆西南大学附中2025届高三上11月阶段性检测语文试题质量较高,题型多样,将作为考察考生对相应考点的掌握程度,考后将及时整理试题及答案解析相关信息,以供考生学习交流!汇总:西南大学附属中学2025届高三上学期11月阶段性检测试题及答案汇总
重庆西南大学附中2025届高三上11月阶段性检测语文试题质量较高,题型多样,将作为考察考生对相应考点的掌握程度,考后将及时整理试题及答案解析相关信息,以供考生学习交流!
汇总:西南大学附属中学2025届高三上学期11月阶段性检测试题及答案汇总
语文试题及答案解析














重庆主城五区二诊2025届学业质量调研抽测(第二次)政治试题质量较高,题型多样,将作为考察考生对相应考点的掌握程度,考后...
重庆主城五区二诊2025届学业质量调研抽测(第二次)语文试题质量较高,题型多样,将作为考察考生对相应考点的掌握程度,考后...
重庆主城五区二诊2025届学业质量调研抽测(第二次)英语试题质量较高,题型多样,将作为考察考生对相应考点的掌握程度,考后...
重庆主城五区二诊2025届学业质量调研抽测(第二次)物理试题质量较高,题型多样,将作为考察考生对相应考点的掌握程度,考后...
重庆主城五区二诊2025届学业质量调研抽测(第二次)数学试题质量较高,题型多样,将作为考察考生对相应考点的掌握程度,考后...
2025年湖北省新八校协作体高三5月联考政治试卷及参考答案