湖南长沙一中2025届高三上学期月考卷(二)语文试题质量较高,题型多样,将作为考察考生对相应考点的掌握程度,考后将及时整理试题及答案解析相关信息,以供考生学习交流!
汇总:湖南长沙一中2025届高三上学期月考卷(二)试题及答案汇总
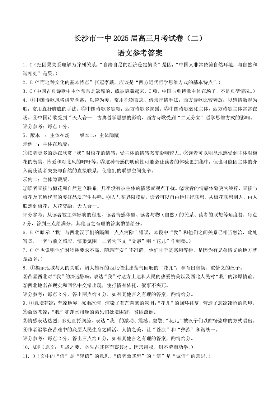
语文试题及答案解析












导读湖南长沙一中2025届高三上学期月考卷(二)语文试题质量较高,题型多样,将作为考察考生对相应考点的掌握程度,考后将及时整理试题及答案解析相关信息,以供考生学习交流!汇总:湖南长沙一中2025届高三上学期月考卷(二)试题及答案汇总语文试题及答
湖南长沙一中2025届高三上学期月考卷(二)语文试题质量较高,题型多样,将作为考察考生对相应考点的掌握程度,考后将及时整理试题及答案解析相关信息,以供考生学习交流!
汇总:湖南长沙一中2025届高三上学期月考卷(二)试题及答案汇总
语文试题及答案解析












湘豫名校联考2025年高三下学期第二次模考政治试题质量较高,题型多样,将作为考察考生对相应考点的掌握程度,考后将及时整理...
湘豫名校联考2025年高三下学期第二次模考语文试题质量较高,题型多样,将作为考察考生对相应考点的掌握程度,考后将及时整理...
湘豫名校联考2025年高三下学期第二次模考化学试题质量较高,题型多样,将作为考察考生对相应考点的掌握程度,考后将及时整理...
湘豫名校联考2025年高三下学期第二次模考历史试题质量较高,题型多样,将作为考察考生对相应考点的掌握程度,考后将及时整理...
湘豫名校联考2025年高三下学期第二次模考物理试题质量较高,题型多样,将作为考察考生对相应考点的掌握程度,考后将及时整理...
2025年湖北省新八校协作体高三5月联考政治试卷及参考答案