







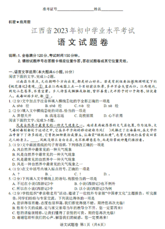
2023江西中考语文试卷及答案
2025-01-22 栏目:中考题库
导读大试题为您提供2023江西中考语文试卷及答案
相关文章
-
2023吉安中考化学模拟试题及答案
大试题为您提供2023吉安中考化学模拟试题及答案...
2025-01-22 -
2023赣州市第三中学中考物理模拟试题
大试题为您提供2023赣州市第三中学中考物理模拟试题...
2025-01-22 -
2023南昌市第二十八中学中考化学模拟试题及答案
大试题为您提供2023南昌市第二十八中学中考化学模拟试题及答案...
2025-01-22 -
2023南昌市心远中学中考化学模拟试题
大试题为您提供2023南昌市心远中学中考化学模拟试题...
2025-01-22 -
2023年南昌中考化学真题及答案
大试题为您提供2023年南昌中考化学真题及答案...
2025-01-22
热门推荐
最新文章
-
2025年湖北省新八校协作体高三5月联考政治试卷及参考答案
- • 2025年湖北省新八校协作体高三5月联考语文试卷及参考答案
- • 2025年湖北省新八校协作体高三5月联考英语试卷及参考答案
- • 2025年湖北省新八校协作体高三5月联考物理试卷及参考答案
- • 2025年湖北省新八校协作体高三5月联考数学试卷及参考答案
- • 2025年湖北省新八校协作体高三5月联考生物试卷及参考答案
- • 2025年湖北省新八校协作体高三5月联考历史试卷及参考答案
- • 2025年湖北省新八校协作体高三5月联考化学试卷及参考答案
- • 2025年湖北省新八校协作体高三5月联考地理试卷及参考答案
- • 苏北八市2025届高三三模物理试卷及参考答案
